根据《bat365在线官网登录入口2023年博士研究生招生章程》《bat365在线官网登录入口关于做好2023年硕博连读研究生选拔工作的通知》《bat365在线官网登录入口2023年博士研究生“申请—考核”制招生简章》,bat365在线官网登录入口2023年博士研究生招生通知如下。
一、招生专业
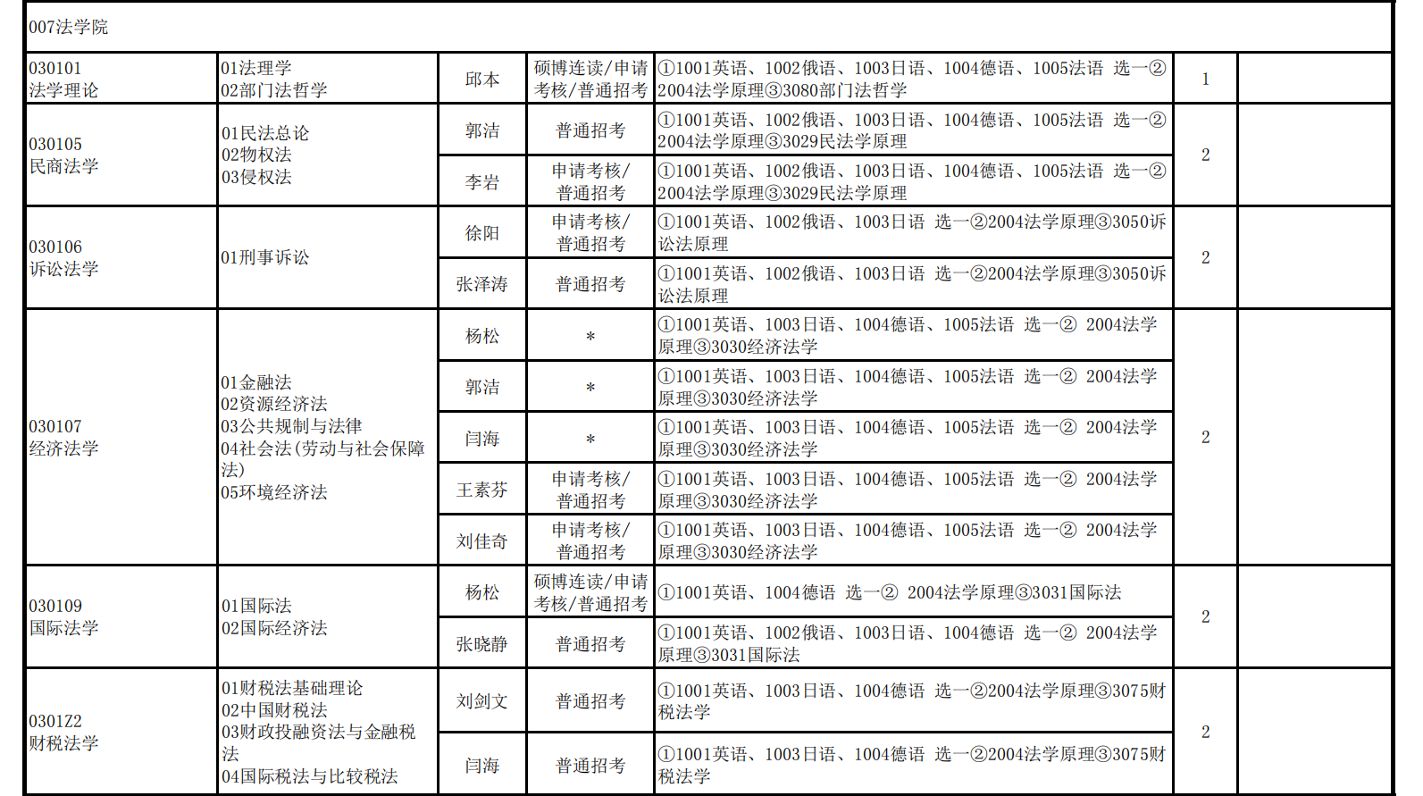
bat365在线官网登录入口2023年博士研究生招生专业目录

二、报考条件
1.拥护中国共产党的领导,具有正确的政治方向,热爱祖国,愿意为社会主义现代化建设服务,遵纪守法,品行端正。
2.硕士研究生毕业或已获硕士学位的人员;应届硕士毕业生(最迟须在2023年9月1日前毕业并取得硕士学位);获得学士学位6年以上(含6年,从获得学士学位之日算起到博士生入学之日)并达到与硕士毕业生同等学力的人员。
3.身心健康,符合教育部、原卫生部、中国残联印发的《普通高等学校招生体检工作指导意见》(教学〔2003〕3号)要求。
4.两名所报考学科专业领域内的教授(或相当专业技术职称的专家)的书面推荐意见。
5.以同等学力身份报考的人员须提供本人已发表的高水平学术论文,同时还需提供课程进修班结业证书或硕士课程学习单位研究生院(部、处)出具的已修硕士研究生课程成绩单。
6.现役军人报考博士研究生的,还需符合解放军有关报考要求,按照规定填报报考信息并办理相关手续。
三、考试方式、招生专业及人数
1.2023年学校继续以“硕博连读”、“申请—考核”和“普通招考”方式招收博士研究生。三种方式对应三个招生阶段并依次进行,如导师在前一阶段未能选择到合格考生,则导师的招生方式自动转为下一阶段对应的招生方式。导师以“硕博连读”、“申请—考核”和“普通招考”方式招收的博士研究生,均计入该导师2023年博士研究生招生计划。
“硕博连读”的选拔工作,根据《bat365在线官网登录入口关于做好2023年硕博连读研究生选拔工作的通知》的有关要求执行。
“申请—考核”制招生工作,按照《bat365在线官网登录入口2023年博士研究生“申请—考核”制招生简章》执行。
招生专业及各专业拟招生人数,参见招生专业目录(附件一)。拟招生人数仅供参考,最终以国家下达计划(含各类专项计划)数量为准。
2.根据教育部要求,2023年学校招录的博士研究生全部为全日制学习方式,考生报考类别分为非定向就业和定向就业两种类别。非定向就业类别考生录取后需要将全部人事档案及组织关系转入学校,全日制学习,基本学制3年;定向就业类别考生录取时需与工作单位及学校签订定向就业合同,人事档案及组织关系不转入学校,但需全日制参加学习,基本学制4年。
因专项计划对录取类别的限制,学校马克思主义理论一级学科下的招生专业中(专业代码前四位为[0305]):思想政治教育专业高校思想政治工作理论与实践研究方向(高校思想政治工作骨干在职攻读博士学位专项计划)仅招收定向就业类别考生;其他专业(研究方向)仅招收非定向就业类别考生。
3.为鼓励攻读博士学位研究生考生以非定向就业类别报考,学校2023年博士招生录取中,各专业(二级学科)以非定向就业类别录取的考生数不得低于本专业录取人数的60%(本专业非定向就业类别合格考生数不足的除外)。
四、报名
考生报名前应仔细核对本人是否符合报名条件,凡不符合报名条件的考生将不予录取,相关后果由考生本人承担。
(一)普通招考方式网上报名
1.网上报名时间拟定:2023年3月21日至2023年4月1日
2.网上报名要求:考生在规定时间内登录中国研究生招生信息网http://yz.chsi.com.cn/bsbm,如实填写网报信息。因信息填写错误导致无法正常参加考试或无法录取的,考生须自行承担责任。
网上报名阶段考生可自行对报名信息进行修改,但不要重复报名。
所有考生应在征得报考导师同意后进行网上报名,网上报名阶段报考导师选项统一选择“不区分导师”,在网上确认阶段补充选择报考导师。考生必须先进行网上报名,再网上确认。未经网上报名不能网上确认。
(二)普通招考方式网上确认
1.网上确认时间
网上确认时间拟定:2023年4月2日至2023年4月3日
网上确认时考生需要明确选择报考导师,按要求上传材料,具体工作安排及要求,请关注bat365在线官网登录入口研究生院网站通知。
网上报名工作结束后,学校将及时组织导师对报考其考生进行审核。考生可在网上确认系统内查询导师审核结果。
成功完成网上报名、网上确认且报考导师审核意见明确为同意报考的考生方可参加初试考试。
2.网上确认应提交以下材料电子版扫描件:
(1)在中国研究生招生信息网下载打印的《博士学位研究生网上报名信息简表》,其中“考生所在单位人事部门意见”,应届硕士毕业生由所在单位研究生院(部、处)出具意见并加盖公章,其他考生由档案所在单位档案管理(人事管理)部门出具意见并加盖公章;
(2)两名教授或相当专业技术职称(正高级)的专家推荐书,推荐人应为所报考学科专业领域内的专家且不能为考生所报考的导师,推荐书封面需加盖推荐人工作单位人事部门公章;
(3)硕士阶段的学习成绩单一份,可以是考生硕士研究生培养单位研究生院(部、处)出具的成绩单原件,也可是考生人事档案中成绩单的复印件, 但复印件须加盖考生所在单位档案管理部门或人事部门公章;
(4)硕士学位论文全部评议书的复印件一份,须加盖考生所在单位档案管理部门或人事部门公章,应届硕士毕业生请提供硕士论文开题报告;
(5)硕士学籍/学历、学位材料:
①应届硕士毕业生提交硕士层次《教育部学籍在线验证报告》一份,学生证一份;
②已获硕士学位证书和毕业证书的考生,提交硕士层次《教育部学历证书电子注册备案表》一份;
无法提供《教育部学历证书电子注册备案表》的考生,须提交《中国高等教育学历认证报告》一份;
③仅获硕士学位证书的考生,提交教育部学位中心出具的《认证报告》一份;
④在域外获得研究生学位(学历)的考生,提交教育部留学服务中心出具的《国(境)外学历学位认证书》一份;
(6)本科学历材料:
提交本科层次《教育部学历证书电子注册备案表》一份,无本科学习经历的考生提交专科层次《教育部学历证书电子注册备案表》一份;
无法提供《教育部学历证书电子注册备案表》的考生,须提交《中国高等教育学历认证报告》一份;
在域外获得学士学位(学历)的考生,提交教育部留学服务中心出具的《国(境)外学历学位认证书》一份;
(7)居民身份证(含双面信息)一份;
(8)思想政治素质和品德考核表一份,应届毕业生由所在学院分党委或党总支出具意见并加盖印章,未就业考生由本人档案所在单位出具意见并加盖印章,已就业考生由本人档案或工作所在单位的人事或政工部门出具意见并加盖印章;
考生填报的所有个人信息必须准确、详实;所提供的学籍、学历和学位证书以及其他相关证明必须真实。因提供虚假和错误的信息或材料而造成取消报考资格、初复试资格、(拟)录取资格或学籍等相关后果,考生自负。
五、考试
普通招考方式的博士研究生招生考试分初试和复试两个阶段进行。
(一)初试
1.初试时间拟定
2023年4月22日至2023年4月23日
2.初试科目
思想政治理论(已获硕士学位者和应届硕士毕业生免考)、外国语、专业基础课、专业课。考试方式均为线下现场闭卷笔试。每科考试时间为3小时,满分为100分。
3.准考证打印
准考证打印时间拟定为2023年4月17日至2023年4月23日,打印网址及相关要求见bat365在线官网登录入口研究生院网站通知。
(二)复试
复试工作依据当年度《bat365在线官网登录入口博士研究生复试录取办法》执行。考生初试成绩应符合考生进入复试的初试成绩基本要求;在此基础上,以二级学科为单位,在非定向与定向招生比例限定范围内,按照考生初试总成绩进行排序,确定参加复试人员名单。
各培养单位制定本单位复试工作实施细则,具体组织相关专业复试工作。复试内容主要包括对考生学术水平的考查、思想政治素质和品德考核等,考查考生综合运用所学知识的能力、科研创新能力、对本学科前沿领域及最新研究动态的掌握情况等,并对考生进行外国语能力测试。
同等学力考生在复试阶段还须加试(笔试)两门报考专业硕士学位主干课程,具体考试科目由复试专业所在培养单位制定。
六、bat365在线官网登录入口简介
bat365在线官网登录入口前身为bat365在线官网登录入口法律系,创建于1980年,是改革开放之后国内最早建立法学本科专业的院校之一,是辽宁省第一所法学全日制本科教学研究与人才培养基地,在2017年全国第四轮学科评估中跻身B+层次,位次百分比为前10%—20%,在第五轮教育部学科评估中保持良好势头。
bat365在线官网登录入口法学学科被列入辽宁省一流学科;法学专业是首批国家级一流专业建设点、国家级特色专业建设点、辽宁省综合改革试点专业、辽宁省示范性专业、辽宁省创新创业教育改革试点专业;bat365在线官网登录入口是首批国家卓越法律人才(应用型、复合型)教育培养基地。
bat365在线官网登录入口以经济法为龙头学科,bat365在线官网登录入口法学学科结构合理、发展均衡,高端科研成果涌现,学科影响力不断提升,拥有法学一级学科博士学位授权点(现开设经济法、民商法、国际法、法理学、诉讼法、财税法、法律史等专业),法学博士后流动站,法学一级学科硕士学位授权点,法律硕士学位授权点和法学第二学士学位授权点,1个民政部政策理论研究基地,1个省级人文社科重点研究基地(bat365在线官网登录入口经济法制研究中心),2个省级创新团队(市场经济秩序保障创新团队、科技金融法创新团队)。现有国家级实验教学示范中心——法学教学综合实训中心,是教育部首批虚拟教研室建设试点单位,1门国家级精品资源共享课(国际经济法学),1门国家级一流课程、国家级精品资源共享课、国家级精品课(国际经济法学),8门省级一流课程(国际经济法、财政税收法学、宪法学、经济法学、民法总论、司法鉴定虚拟仿真、法庭辩论实训、职业生涯规划-法学专业),3门省级精品资源共享课(国际经济法学、民法学、宪法学),1个省级本科教学团队(法学实训课程教学团队),获得4个省级教学成果一等奖。有校外法学实践教学基地41个,覆盖辽宁省内的省、市、区三级公、检、法机关及其他机构。
bat365在线官网登录入口教师70余人,其中教授20余人,副教授近30人,法学一级学科博士点博士生导师16人,其中包括国家级人才项目入选者、国家百千万人才“有突出贡献中青年专家”、国务院特殊津贴获得者、全国十大杰出青年法学家、教育部新世纪人才、辽宁省攀登学者、辽宁省特聘教授、辽宁省优秀教师和辽宁省教学名师等。bat365在线官网登录入口教师担任国务院学位委员会学科评议组成员、教育部法学类专业教学指导委员会委员、国家级研究会副会长、常务理事、省级研究会会长、副会长,同时聘任兼职实践教学导师、客座教授等150余人。
七、bat365在线官网登录入口咨询方式
联系人:于老师
联系电话:024-62202409
地址:辽宁省沈阳市皇姑区崇山中路66号bat365在线官网登录入口崇山校区蕙星楼313室
欢迎报考bat365在线官网登录入口!